نبذة

مرحباً بك في ملفي الشخصي،

أنا يوسف، متخصص في تحليل وهندسة البيانات. أدمج بين دقة الأرقام وجمال التصميم (UI/UX) لأحول بياناتك المعقدة والخام إلى لوحات تحكم (Dashboards) تفاعلية، جذابة، وسهلة القراءة، لتساعدك على اتخاذ قرارات دقيقة ومربحة لعملك.

 

خلفيتي التقنية:

طالب بكلية الحاسبات والمعلومات، وحاصل على تدريب مكثف في مسار "محلل بيانات متخصص" (Data Analyst Specialist) ضمن مبادرة رواد مصر الرقمية.

 

الخدمات التي أقدمها باحترافية:

- تصميم لوحات تحكم (Dashboards) تفاعلية: باستخدام Power BI و Excel، مع التركيز على تجربة المستخدم (UX) واختيار ألوان تناسب هويتك البصرية.

- تنظيف ومعالجة البيانات (Data Cleaning & Wrangling): لضمان خلو بياناتك من الأخطاء وجاهزيتها للتحليل باستخدام (Python & Pandas).

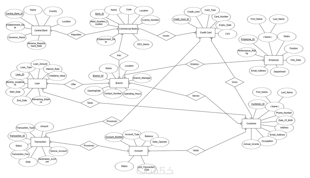
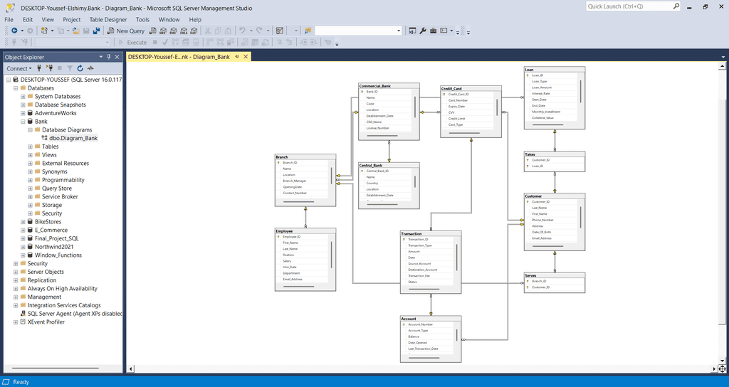
- تصميم وبناء قواعد البيانات: كتابة استعلامات (SQL Queries) معقدة لاستخراج البيانات بدقة، وتصميم قواعد بيانات منظمة.

- تحليل البيانات الاستكشافي (EDA): اكتشاف الأنماط والاتجاهات المخفية داخل بياناتك لفهم سلوك العملاء أو أداء المبيعات.

 

لماذا تختار العمل معي؟

- دقة متناهية: اهتمام بأدق تفاصيل البيانات لضمان صحة النتائج.

- لمسة فنية (UI/UX): تقاريرك لن تكون دقيقة فقط، بل ستكون لوحة فنية مريحة للعين وسهلة الفهم للمديرين وأصحاب الأعمال.

- مرونة في التعديلات: هدفي الأول هو وصولك لنتيجة ترضيك بنسبة 100%.

 

لا تتردد في التواصل معي لمناقشة تفاصيل مشروعك أو بياناتك، أنا متاح للرد على استفساراتك في أسرع وقت.



روابط

هل تبحث عن فرصة للعمل عن بعد؟

حدد التخصصات التي ترغب في العمل بها لنرسل نشرة الوظائف الدورية إلى بريدك الإلكتروني

برمجة وتطوير
تسويق ومبيعات
كتابة وترجمة
تصميم
إدارة وأعمال
دعم فني
المجالات الأخرى