نبذة

أنا سلمى جمال، خريجة معهد تكنولوجيا المعلومات (ITI) تخصص تحليل أعمال – Business Analysis.

 

عندي شغف بفهم احتياجات العملاء وتحويلها إلى حلول عملية تساعد على نجاح المشروع وتحسين تجربة المستخدم.

 

بقدم خدمات تشمل:

 

تحليل المتطلبات وجمع البيانات

 

كتابة مستندات الأعمال مثل SRS وBRD

 

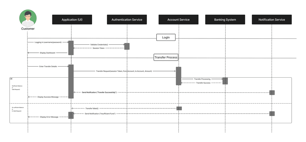
رسم المخططات (UMLs, Use Case, Flow Chart, BPMN)

 

تحديد وتحليل مشاكل النظام واقتراح الحلول المناسبة

 

التعاون مع فرق التطوير لضمان تنفيذ الحلول بالشكل الأمثل

 

بحب التنظيم والتخطيط، ودايمًا هدفي أوصل لأفضل نتيجة ممكنة ترضي العميل وتحقق هدف المشروع بدقة واحترافية.


أعمالي


روابط

هل تبحث عن فرصة للعمل عن بعد؟

حدد التخصصات التي ترغب في العمل بها لنرسل نشرة الوظائف الدورية إلى بريدك الإلكتروني

برمجة وتطوير
تسويق ومبيعات
كتابة وترجمة
تصميم
إدارة وأعمال
دعم فني
المجالات الأخرى