نبذة

أنا Junior Full Stack NET Developer أعمل حالياً على تطوير مهاراتي في C#, C++, وPython، وأسعى باستمرار لفهم التقنيات الجديدة وكيفية تطبيقها عمليًا. لدي خبرة جيدة في SQL, MySQL, وSQL Server، وأتمكن من تصميم قواعد البيانات وإنشاء ERD بشكل منظم وواضح، مما يساعد على بناء أنظمة فعّالة وقابلة للتطوير.

 

أحب العمل على مشاريع عملية تساعدني على اكتساب خبرة حقيقية، وأستمتع بحل المشكلات التقنية والتحديات البرمجية بطريقة منهجية. أؤمن بأن التعلم المستمر والتجربة العملية هما الطريق لتطوير مهارات قوية في تطوير التطبيقات، وأحرص دائمًا على تقديم حلول عملية تجمع بين الأداء والكفاءة وسهولة الاستخدام.

 

أسعى لبناء قدرات متكاملة في تطوير البرمجيات، وأركز على اكتساب الخبرة في كل مرحلة من مراحل المشروع، سواء في تصميم الواجهة الأمامية أو إدارة البيانات في الخلفية، مع رغبة حقيقية في التعلم والتطور باستمرار.


الخبرات

تصميم وإدارة قواعد البيانات

خبرة في تصميم قواعد البيانات باستخدام SQL, MySQL, وSQL Server، مع القدرة على تنظيم البيانات وإنشاء جداول وعلاقات فعّالة لتسهيل الوصول للمعلومات وإدارتها.

تطوير برامج ومشاريع صغيرة

تجربة عملية في تطوير برامج باستخدام C# وPython، تشمل مهام معالجة البيانات وإدارة العمليات المختلفة داخل المشروع.

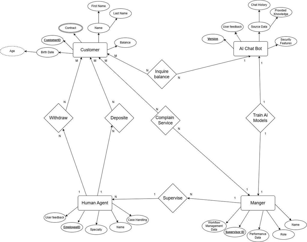
إنشاء ERD

القدرة على رسم ERD لتوضيح العلاقات بين الجداول بطريقة منظمة وواضحة، مما يسهل فهم هيكل قاعدة البيانات ويساعد على بناء أنظمة قابلة للتطوير.


أعمالي


روابط

هل تبحث عن فرصة للعمل عن بعد؟

حدد التخصصات التي ترغب في العمل بها لنرسل نشرة الوظائف الدورية إلى بريدك الإلكتروني

برمجة وتطوير
تسويق ومبيعات
كتابة وترجمة
تصميم
إدارة وأعمال
دعم فني
المجالات الأخرى