نبذة

السلام عليكم ,أنا عمر أحمد مهندس ميكانيكا تخصص سيارات جامعة عين شمس.

 

- عندي خبرة في التصميم الميكانيكي عن طريق استخدام برامج التصميم CAD زي سوليدووركس (SolidWorks) و انفنتور (Inventor Autodesk )

 

- حاصل علي شهادة التصميم الميكانيكي من سولدوركس (SolidWorks) : CSWA

 

- خبرة في استخدام البرامج الهندسية و المحاكاة CAE زي Ansys Fluent و Ansys Mechanical

 

الخدمات التي أقدمها:

 

1. التصميم والتطوير الميكانيكي

 

• تصميم أجزاء ميكانيكية باستخدام برامج CAD:

 

SolidWorks | AutoCAD | Space claim | Inventor Autodesk

 

• إعداد نماذج ثلاثية الأبعاد ومحاكاة ميكانيكية (FEA):

 

ANSYS Mechanical | MATLAB/Simulink

 

• إعداد نماذج ثلاثية الأبعاد ومحاكاة دينامكية (CFD):

 

ANSYS Fluent


الخبرات

مصمم و محاكي في مواقع العمل الحر

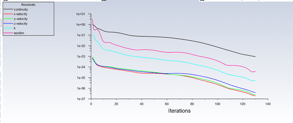
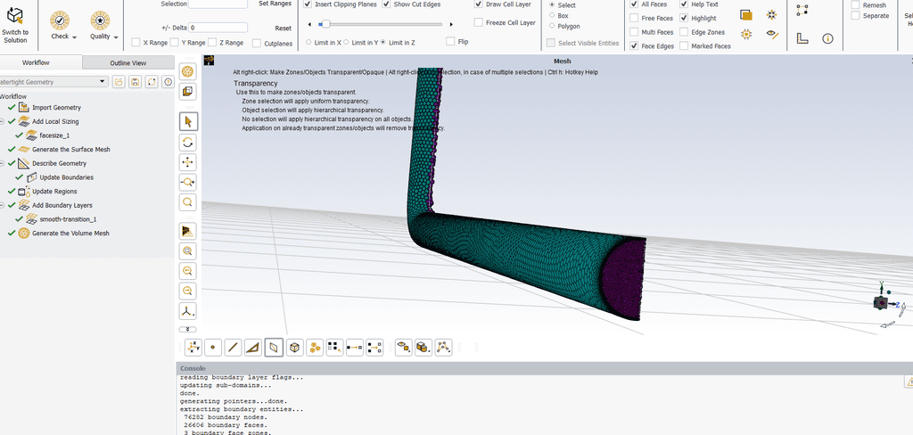
أقوم بعمل محاكاه الموائع CFD باستخدام برنامج Ansys Fluent

أقوم بعمل التصميم الميكانيكي وعمل محاكاة علي الهياكل FEA باستخدام برنامج Ansys Mechanical و SolidWorks

Certified SOLIDWORKS (CSWA)

حاصل علي شهادة في أستخدام برنامج Solidworks


التعليم

المؤهل الدراسي

حاصل علي بكالوريوس في الهندسة الميكانكيا تخصص سيارات جامعة عين شمس


أعمالي


هل تبحث عن فرصة للعمل عن بعد؟

حدد التخصصات التي ترغب في العمل بها لنرسل نشرة الوظائف الدورية إلى بريدك الإلكتروني

برمجة وتطوير
تسويق ومبيعات
كتابة وترجمة
تصميم
إدارة وأعمال
دعم فني
المجالات الأخرى