نبذة

أنا محللة أعمال (Business Analyst) خريجة تراك Business Analysis من معهد تكنولوجيا المعلومات (ITI).

أمتلك خبرة في تحليل المتطلبات، إعداد وثائق ال BRD و SRS، وتصميم العمليات التجارية (Business Process Design).

أعمل على تحويل أفكار العملاء إلى حلول عملية واضحة من خلال فهم احتياجات المشروع بدقة، وتحديد الفجوات (Gaps) وتقديم توصيات لتحسين الأداء.

يمكنني المساعدة في:

تحليل الأنظمة وكتابة المتطلبات الوظيفية (Functional Requirements).

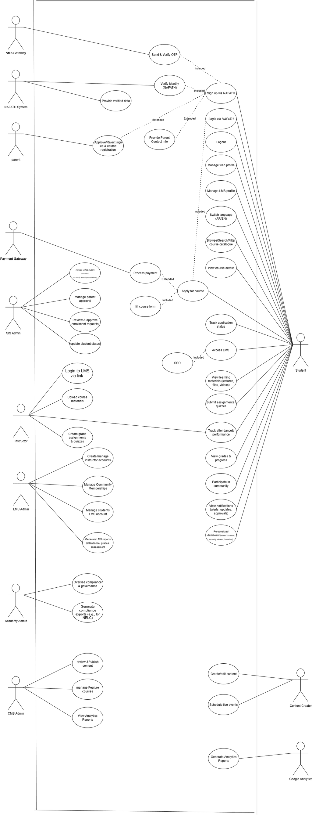
إعداد نماذج UML مثل Use Case Diagram، Activity Diagram، Sequence Diagram, State Machine Diagram لتوضيح العلاقات والتدفقات داخل النظام.

إعداد خرائط العمليات (Process Flowcharts) باستخدام أدوات مثل Draw io أو Lucidchart.

إدارة مشاريع Agile وكتابة ال Epics و User Stories على أدوات مثل Jira و Trello.

إعداد تقارير تحليل المنافسين ودراسة السوق.

هدفي هو مساعدة الشركات وأصحاب المشاريع على تحديد احتياجاتهم بوضوح وتحويلها إلى خطط تنفيذ قابلة للتطبيق.


التعليم

بكالوريوس نظم المعلومات الإدارية (MIS) | جامعة الإسكندرية – كلية الأعمال

درست مزيجًا من المواد الإدارية والتقنية، شملت تحليل وتصميم الأنظمة، قواعد البيانات، ذكاء الأعمال، دعم اتخاذ القرار، البرمجة بلغة Java، والتجارة الإلكترونية. اكتسبت من خلالها أساسًا قويًا للربط بين احتياجات الأعمال والحلول التقنية.

التقدير: جيد جدًا مع مرتبة الشرف.

مسار تحليل الأعمال (Business Analysis Track) | معهد تكنولوجيا المعلومات (ITI)

تدريب متخصص في تحليل المتطلبات ونمذجة الأنظمة باستخدام UML، منهجيات Agile وإدارة أصحاب المصلحة، وتجربة المستخدم، مع تنمية مهارات التواصل والعرض.

وشملت المهام: توثيق BRDوتصميم Context Diagramو Use Case DiagramوActivity DiagramوSequence DiagramوState Machine Diagram وتحليل المنافسين.


هل تبحث عن فرصة للعمل عن بعد؟

حدد التخصصات التي ترغب في العمل بها لنرسل نشرة الوظائف الدورية إلى بريدك الإلكتروني

برمجة وتطوير
تسويق ومبيعات
كتابة وترجمة
تصميم
إدارة وأعمال
دعم فني
المجالات الأخرى