نبذة

I am a Mechatronics Engineering graduate with expertise in robotics, automation, and system design. Skilled in Python, C, MATLAB, and CAD tools like SolidWorks and AutoCAD, I’ve worked on projects such as developing an autonomous unmanned ground vehicle (AUGV) with SLAM and path planning. I have hands-on experience managing operations at the World Urban Forum (WUF 12). Eager to apply my technical skills in a challenging environment, I am a quick learner, adaptable, and a strong team player.


الخبرات

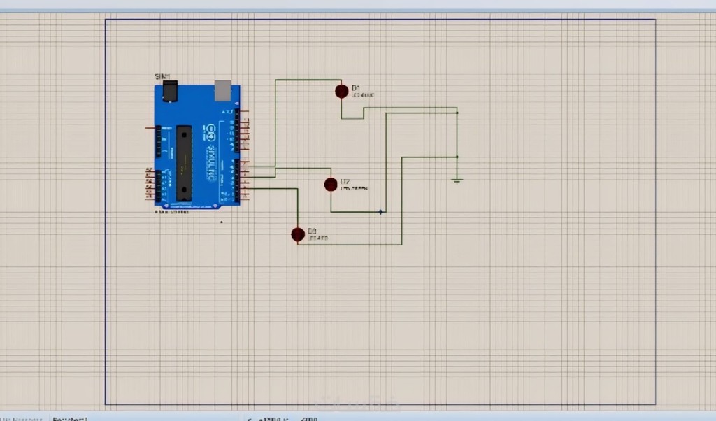
arduino & esp32

لدى خبرة فى تصميم الدواير والتطبيقات السهله والمعقده


التعليم

مهندس ميكاترونكس

خريج من الاكاديمية المصرية للهندسة والتكنولوجيا المتقدمة



روابط

هل تبحث عن فرصة للعمل عن بعد؟

حدد التخصصات التي ترغب في العمل بها لنرسل نشرة الوظائف الدورية إلى بريدك الإلكتروني

برمجة وتطوير
تسويق ومبيعات
كتابة وترجمة
تصميم
إدارة وأعمال
دعم فني
المجالات الأخرى