نبذة عني

السلام عليكم انا مؤمن صلاح محلل بيانات وخبير فى انشاء قواعد البيانات. شغوف بتحويل البيانات إلى معلومات قابلة للتنفيذ تساعد الشركات والأفراد في اتخاذ قرارات مبنية على تحليل دقيق للبيانات.

انا خريج. ITI ( Power Bi Development Track)

 

خبراتي:

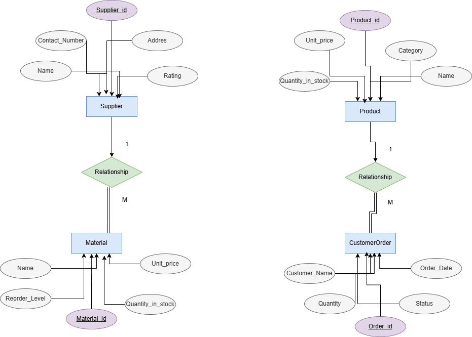
-امتلك الخبرة في تصميم ERD Model & Mapping بصوره احترافيه

-انشاء قاعدة بيانات كاملة بواسطه SQL & Access

- إدارة قواعد البيانات: خبرة في SQL Server

- تنظيف ومعالجة البيانات: باستخدم أدوات مثل Excel، Python، وSQL.

- تصور البيانات: مهارة عالية في Power BI، Python ،Tableau، وExcel.

 

إيه اللي ممكن أقدمه؟

-انشاء قاعدة بيانات تساعدك فى جميع تعاملاتك

- مساعدتك في تحليل وتنظيم بياناتك بالشكل اللي يناسب احتياجاتك.

- تصميم تقارير ولوحات تحكم تفاعلية(Dashboard) تسهل عليك متابعة أداء أعمالك.

 

سواء كنت صاحب مشروع، مطور، أو طالب، أنا هنا لمساعدتك في تحويل فكرتك إلي قاعدة بيانات واضحة ومنظمة من البداية حتى التنفيذ.

 

أنا حريص على تقديم الخدمة بإتقان ودقة، ودا تطبيقًا لقول النبي ﷺ: "إن الله يحب إذا عمل أحدكم عملاً أن يتقنه."



الرابط

هل تبحث عن فرصة للعمل عن بعد؟

حدد التخصصات التي ترغب في العمل بها لنرسل نشرة الوظائف الدورية إلى بريدك الإلكتروني

برمجة وتطوير
تسويق ومبيعات
كتابة وترجمة
تصميم
إدارة وأعمال
دعم فني
المجالات الأخرى