نبذة

أنا محلل أعمال (Business Analyst) خريج تراك Business Analysis من معهد تكنولوجيا المعلومات (ITI). أمتلك خبرة في تحليل المتطلبات وإعداد وثائق BRD و SRS، مع فهم عميق لدورة حياة تطوير البرمجيات (SDLC) وتطبيق مبادئ Agile في المشاريع.


الخبرات

لدي خبره في Web development وال business analysis

إعداد وتحليل متطلبات الأنظمة البرمجية.

 

كتابة وتنسيق مستندات SRS / BRD / FRD بشكل احترافي.

 

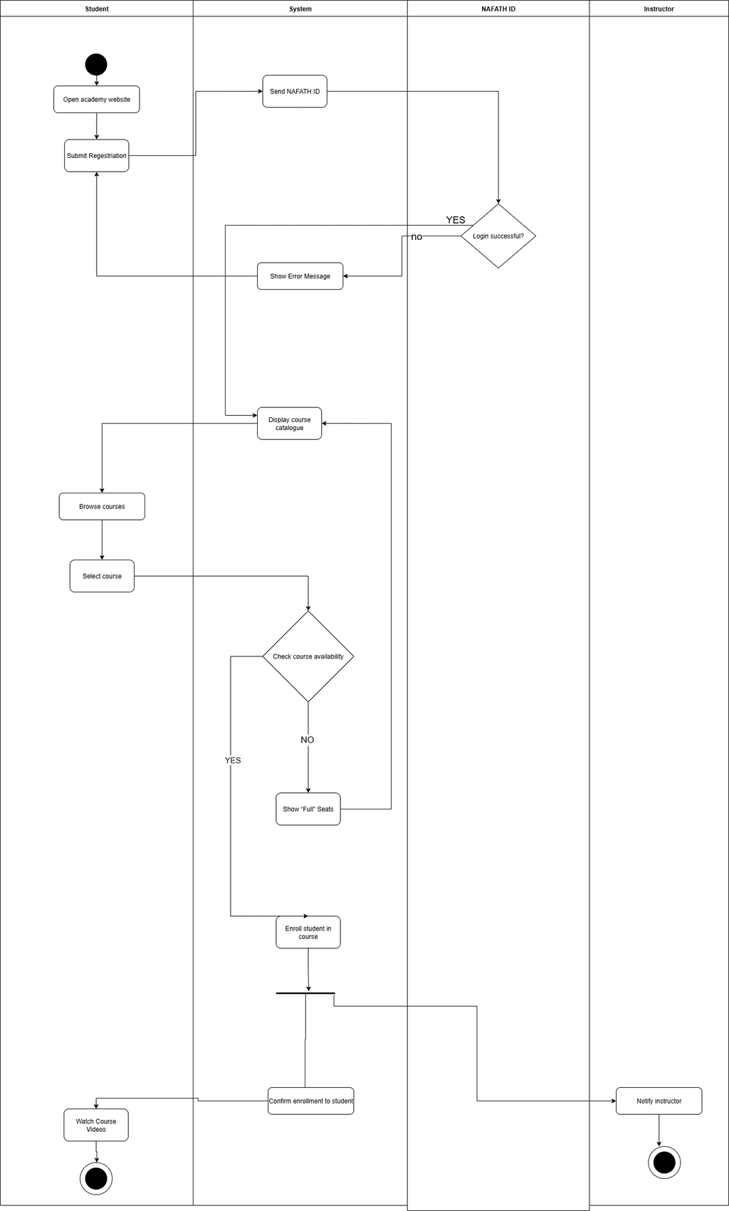
تصميم المخططات التحليلية (Use Case, BPMN, Feature Tree, Activity Diagram).

 

التعامل مع أدوات مثل Draw.io, Lucidchart, Jira, Trello, TestRail.

 

المشاركة في مشاريع واقعية مثل تطبيق Fajr أثناء مرحلة الإنتاج لاختبار الوظائف وتحسين تجربة المستخدم.


التعليم

بكالوريوس علوم الحاسب – جامعة النيل (Nile University)

خلال فترة دراستي، اكتسبت أساس قوي في تحليل وتصميم الأنظمة، البرمجة، وقواعد البيانات، مع تطبيق المفاهيم العملية في مشاريع جامعية متنوعة.


أعمالي

هل تبحث عن فرصة للعمل عن بعد؟

حدد التخصصات التي ترغب في العمل بها لنرسل نشرة الوظائف الدورية إلى بريدك الإلكتروني

برمجة وتطوير
تسويق ومبيعات
كتابة وترجمة
تصميم
إدارة وأعمال
دعم فني
المجالات الأخرى