◉ من هو براء ⁉️

مصمم جرافيك و3D Artist محترف بخبرة تزيد عن 5 سنوات في مجال التصميم البصري وصناعة المحتوى الإبداعي.

أمتلك قدرة عالية على تحويل الأفكار إلى تصاميم مؤثرة تخدم الهدف التسويقي وتوصل الرسالة بوضوح واحترافية.

أتميز بالجمع بين التصميم الإبداعي، التفكير البصري، والدقة التقنية، مع فهم عميق للهوية البصرية، سلوك الجمهور، ومتطلبات العلامات

التجارية الحديثة. أعمل باحترافية عالية، ألتزم بالمواعيد، وأهتم بأدق التفاصيل لضمان نتائج ترضي العميل وتحقق له قيمة حقيقية.


◉ الخبرات ✨

تصميم الشعارات والهوية البصرية

تصميم شعارات احترافية وفريدة تعكس هوية العلامة التجارية وتضمن تميزها واستمراريتها.

 

.

تصميم منشورات السوشيال ميديا

إنشاء تصاميم جذابة ومدروسة بصريًا تحقق انتشارًا واسعًا وتدعم الأهداف التسويقية للمنصات المختلفة.

 

.

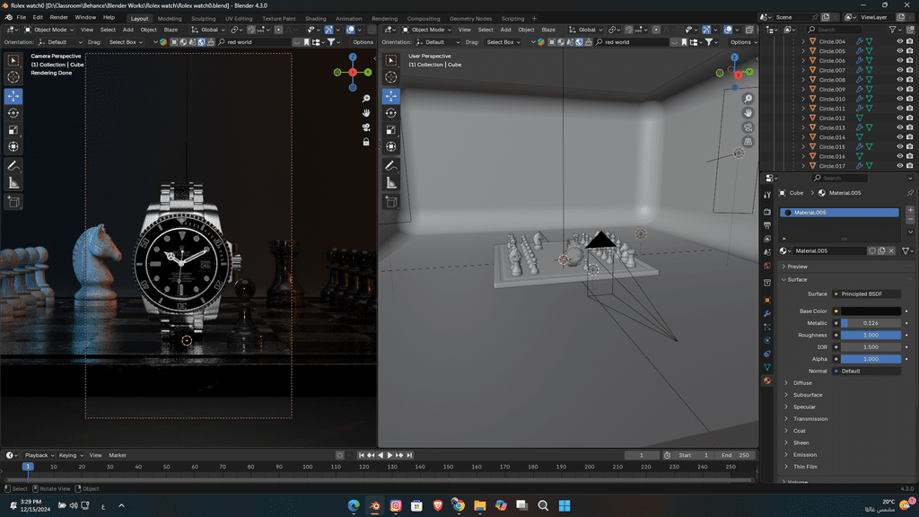
النمذجة والتصميم ثلاثي الأبعاد (3D Modeling)

تصميم مشاهد وعناصر ثلاثية الأبعاد باستخدام Blender باحترافية عالية.

 

.

التحريك الفيزيائي ثلاثي الأبعاد (3D Animation)

تنفيذ تحريك واقعي يعتمد على القوانين الفيزيائية لإنتاج مشاهد سلسة ومقنعة.

 

.

تصميم الشخصيات الكرتونية

رسم شخصيات احترافية باستخدام Adobe Illustrator مع قابلية التحريك.

 

.

تحريك الشخصيات (Motion Graphics)

تحريك الشخصيات والرسوم باستخدام After Effects لإيصال الرسائل بشكل واضح ومؤثر.

 

.


◉ التعليم 📚

بكالوريوس في تخصص الوسائط المتعددة (Multimedia)

من إحدى أقوى الجامعات التطبيقية في فلسطين

المعدل العام: 93.5%

 

.

مشروع التخرج

فيلم ثلاثي الأبعاد مرسوم ومحرك بالكامل من الصفر

مدة الفيلم: 8 دقائق و30 ثانية

تقييم المشروع: 99%

(يشمل تصميم المشاهد، النمذجة، التحريك، والإخراج)

 

.

دبلومة تصميم جرافيك

مدة 3 شهور – تدريب مكثف على برامج التصميم الاحترافية

الالتحاق بعدة دورات ومعاهد تدريبية في مجالات التصميم، التحريك، وصناعة المحتوى البصري.

 

.




مشروع التخرج

هل تبحث عن فرصة للعمل عن بعد؟

حدد التخصصات التي ترغب في العمل بها لنرسل نشرة الوظائف الدورية إلى بريدك الإلكتروني

برمجة وتطوير
تسويق ومبيعات
كتابة وترجمة
تصميم
إدارة وأعمال
دعم فني
المجالات الأخرى