نبذة

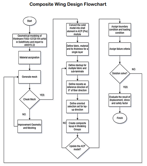
I am a mechanical engineer specialized in aviation. I have worked across multiple fields, including data analysis, data entry, interior and exterior design, and 3D modeling. I am highly proficient in engineering software such as SolidWorks, CATIA, ANSYS, and MATLAB. I also handle engineering projects and research, as well as commercial tasks such as company accounting, digital marketing, and translation.

انا مهندس ميكانيكا تخصص طيران اتعاملت مع اكتر من مجال مثل تحليل البيانات و ادخال البيانات و التصميم الداخلي والخارجي و التصميم ثلاثي الابعاد وقوي جدا في التعامل مع البرامج الهندسيه مثل السوليد ورك و كاتيا و انسيس و ماتلاب و اقوم بعمل المشاريع الهندسيه والابحاث الهندسيه والامور التجاريه مثل حسابات الشركات و التسويق الالكتروني والترجمة


الخبرات

البيع والتسويق في مجال العقارات


التعليم

هندسه تخصص ميكانيكا طيران

خريج دفعه 24


هل تبحث عن فرصة للعمل عن بعد؟

حدد التخصصات التي ترغب في العمل بها لنرسل نشرة الوظائف الدورية إلى بريدك الإلكتروني

برمجة وتطوير
تسويق ومبيعات
كتابة وترجمة
تصميم
إدارة وأعمال
دعم فني
المجالات الأخرى